Интеллект-карты: что это и как они работают?
Интеллект-карты - удобный инструмент для работы с информацией, который помогает организовывать данные, визуализировать и упрощать сложное, обнаруживать и фиксировать взаимосвязи.
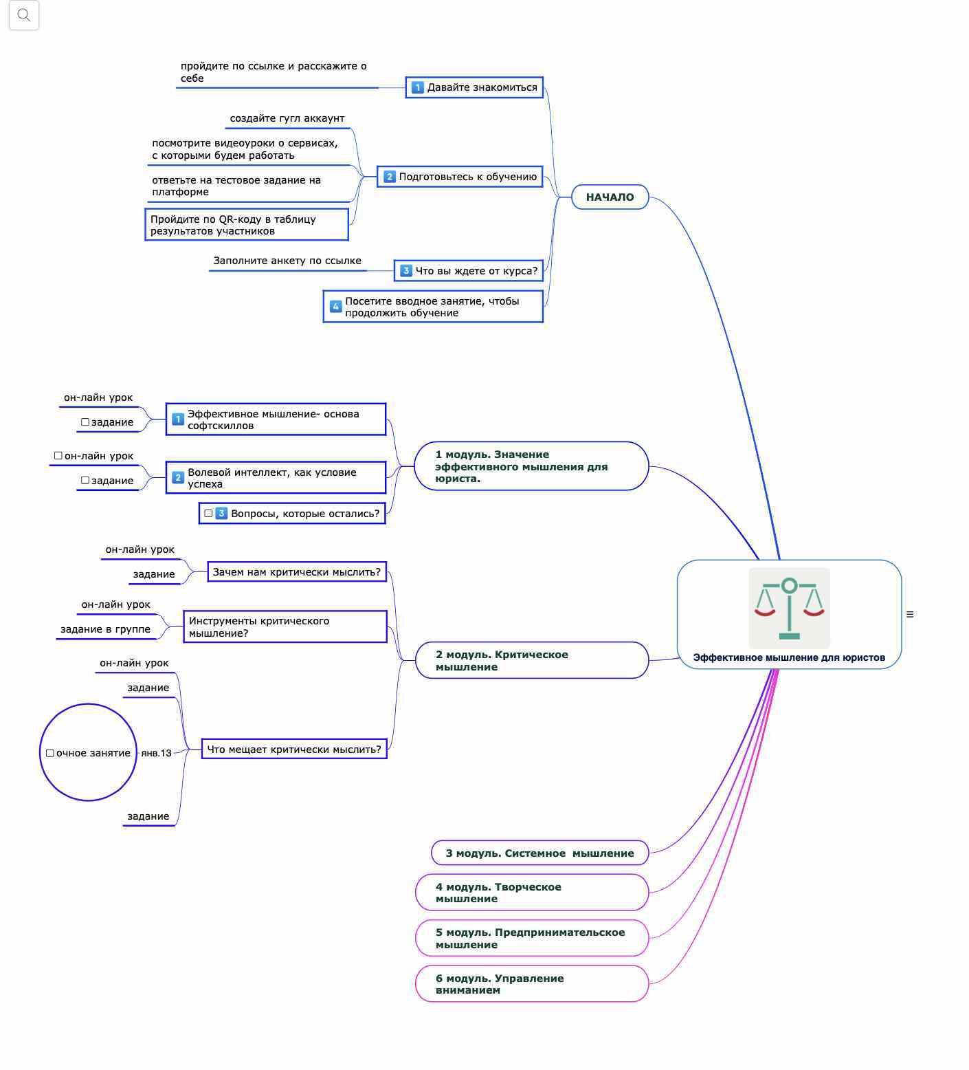
В широком смысле интеллект-карта представляет собой древовидную схему, где показаны связи между разными частями информации.
В чем секрет эффективности интеллект-карты? В создании карты разума участвуют основные мыслительные процессы и учитываются особенности работы мозга. Человеческое мышление ассоциативное и радиантное, в свою очередь, интеллект-карта - прекрасная иллюстрация этого процесса. Классические ментальные карты основаны на технике запоминания «метод локусов» и стали популярны с 1960-х годов благодаря Тони Бьюзену
В широком смысле интеллект-карта представляет собой древовидную схему, где показаны связи между разными частями информации.
В чем секрет эффективности интеллект-карты? В создании карты разума участвуют основные мыслительные процессы и учитываются особенности работы мозга. Человеческое мышление ассоциативное и радиантное, в свою очередь, интеллект-карта - прекрасная иллюстрация этого процесса. Классические ментальные карты основаны на технике запоминания «метод локусов» и стали популярны с 1960-х годов благодаря Тони Бьюзену
Процесс работы с интеллект-картами
• Выгрузить из головы на лист или онлайн-доску всё, что известно по интересующему вопросу.
• Упорядочить информацию, используя визуальные приёмы.
Приоритетен самостоятельный сбор интеллект-карты, групповая работа над интеллект-картой приемлема, работать с чужой готовой интеллект-картой малоэффективна
• Упорядочить информацию, используя визуальные приёмы.
Приоритетен самостоятельный сбор интеллект-карты, групповая работа над интеллект-картой приемлема, работать с чужой готовой интеллект-картой малоэффективна
Советы по созданию интеллект-карт
Важно чётко обозначить тему и собрать известные данн
Выделить не менее 25 минут на работу, затем отдохнуть.
Размещать одну тему на одной странице.
Использовать максимально большой формат листа.
Класть лист горизонтально и использовать чистую бумагу.
Начинать работу с центра листа, размещая главное слово или фразу.
Ветвить карту в разные стороны, записывая только важное и желаемое помнить.
Создавать структуру, различимую с первого взгляда, используя линии, выделения, обводки, разные размеры блоков и шрифта.
Использовать подходящий подход к интеллект-карте для достижения наилучшего результата.
Записи от руки способствуют концентрации и лучшему усвоению информации
Цифровые карты удобны для метакарт и объединения наработок
Бумажные карты подходят для локальных задач и первого подхода к вопросу
Выделить не менее 25 минут на работу, затем отдохнуть.
Размещать одну тему на одной странице.
Использовать максимально большой формат листа.
Класть лист горизонтально и использовать чистую бумагу.
Начинать работу с центра листа, размещая главное слово или фразу.
Ветвить карту в разные стороны, записывая только важное и желаемое помнить.
Создавать структуру, различимую с первого взгляда, используя линии, выделения, обводки, разные размеры блоков и шрифта.
Использовать подходящий подход к интеллект-карте для достижения наилучшего результата.
Записи от руки способствуют концентрации и лучшему усвоению информации
Цифровые карты удобны для метакарт и объединения наработок
Бумажные карты подходят для локальных задач и первого подхода к вопросу
В определённый момент могут возникнуть задачи, которые необходимо решить без шаблона, образца, заданной структуры. То есть применить творческий, нестандартный подход. Алгоритм и правила создания интеллект-карты немного меняется: задав главный вопрос в центре карты пишем без всякой структуры и логики все, что есть - известно и неизвестно. Не нужно пытаться намеренно их упорядочить. Только после того, как все мысли выгружены может начинаться процесс упорядочивающие. Подробно алгоритм описан в оригинальной статье автора Что такое интеллект-карты в обучении: в чём польза, для чего их применять и как делать это эффективно
Использование интеллект-карт в обучении
• Для организации обучения: составление плана самообучения, выявление этапов практико-ориентированного обучения.
• Для обобщения большого объёма изученной информации: выявление и запоминание взаимосвязей между частями информации.
• Для конспектирования занятий и обучающих материалов: быстрое и лёгкое извлечение материала из памяти.
• Для проработки развёрнутого плана текста: создание качественного плана для эссе, сочинения, доклада.
• Для подготовки к выступлению: структурирование и запоминание текста для пересказа или создание плана сценария.
• Для систематизации групповой работы: распределение ролей и зон ответственности, фиксация идей участников.
Подробное раскрытие советов, сценариев использования и инструментов для создания в оригинальной статье автора Что такое интеллект-карты в обучении: в чём польза, для чего их применять и как делать это эффективно
Как использовать интеллект-карты при работе над образовательным продуктом? (опыт продакта Edtech компании)
Как использовать интеллект-карты при работе над образовательным продуктом? (опыт продакта Edtech компании)